216483
TIARA-RS BBS
[トップに戻る] [ワード検索] [過去ログ] [携帯版] [携帯へアドレス送信] [更新] [管理用]

お知らせ 投稿者: 投稿日:2020/09/24(Thu) 15:24 No.2944  
icon6.gif













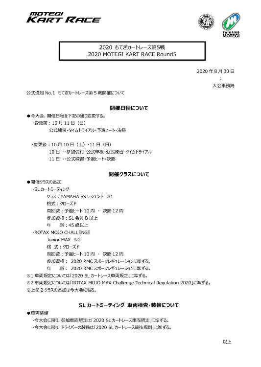
茂木カートレースRd5 開催日程について

今大会、 開催日程を下記の通り変更する。

変更前: 10 月 11 日()
公式練習・タイムトラアル・予選ヒート・決勝ヒート

変更後: 10 月 10 日(土)11 日(日)
10 日・・・ 参加受付・公式車検・公式練習・タイムトラアル
11 日・・・ 公式練習・予選ヒート・決勝ヒート

開催日程についてPDF



無題 投稿者: 投稿日:2020/09/15(Tue) 11:59 No.2942  
icon6.gif

今週末は、MOBARA Official website茂原東コースで全日本カート選手権があります。

茂原全日本情報ページ


全日本カートオフィシャルページ



新型コロナウイルス感...  - 2020/09/16(Wed) 17:05 No.2943  

icon6.gif










参加者、関係者トの皆様の安心・安全確保の観点から当サーキットでは下記の通り、
新型コロナウイルス感染予防対策を行って参ります。

ご理解とご協力のほどお願い申し上げます。

【お願い事項】
1. パドック内入場はレース参加関係者 (クレデンシャルカード保持者)に限らせて頂きます。
2. ご入場時の入場ゲート及び、参加受付時におきまして検温を実施させて頂きます。

その他情報
http://www.mobara-tc.com/3/20_alljapankart.html



無題 投稿者: 投稿日:2020/08/18(Tue) 10:09 No.2941  
icon6.gif 週末は、ツインリンクもてぎもてぎカートレースがあります。

参加者専用情報ページ(エントリーリスト等)

yahoo天気予報



無題 投稿者: 投稿日:2020/07/21(Tue) 14:01 No.2939  
icon6.gif 週末は、ツインリンクもてぎツインリンクもてぎで全日本カート選手権 東地域第1戦があります。

サポートレースでもてぎカートレース MAX Mastersクラスも開催されます。


参加者専用情報ページ(エントリーリスト等)

yahoo天気予報



Re: 無題  - 2020/07/30(Thu) 11:24 No.2940  

icon6.gif




無題 投稿者: 投稿日:2020/06/20(Sat) 18:20 No.2937  
icon6.gif 全日本カート選手権 東地域第1戦が7月26日(日)にツインリンクもてぎツインリンクもてぎで開催が決まりました。


サポートレースでもてぎカートレース MAX Mastersクラスも開催されます。

情報ダウンロードページ(エントリー等)



いよいよですね。 とも - 2020/06/30(Tue) 17:34 No.2938  

icon14.gif お久しぶりです。いつもお世話になっております。

コロナ収束の見通しはまだ立っていませんが、少しずつ日常を取り戻しながら、前に進みたいものですね。
まず、みんなと会える7月26日が楽しみです!
よろしくお願いいたします。

[1] [2] [3] [4] [5] [6] [7] [8] [9] [10] [11] [12] [13] [14] [15] [16] [17] [18] [19] [20] [21] [22] [23] [24]
- 以下のフォームから自分の投稿記事を修正・削除することができます -
処理 記事No 暗証キー

- Joyful Note -